广东制定考核指标体系对第三方财政绩效评价报告质量量化打分
发布时间:2017-08-17 00:00:00 文档来源:云浮市财政局 查看次数:
-【字体:
小 中 大】
为加强第三方绩效评价管理,保证第三方绩效评价报告的质量,提高第三方绩效评价的公正性、客观性和公信力,近日,广东省财政厅印发《广东省财政支出绩效评价报告质量控制和考核指标体系框架(试行)》,设定三级考核指标,对第三方绩效评价报告进行质量考核。
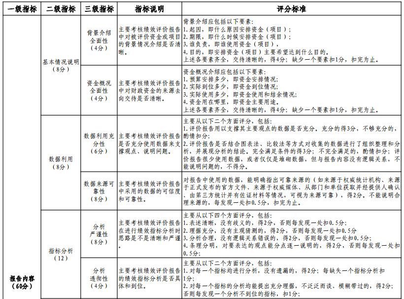
指标体系共分为3个一级指标,11个二级指标和16个三级指标。一级指标包括指标设计(20分)、报告形式(20分)和报告内容(60分)。其中:指标设计衡量绩效评价指标体系设计水平,主要考核指标选择的科学性、评价标准的明确性和权重分配的合理性等;报告形式从外在的角度对评价报告进行考核,衡量报告在体例格式、文字和数字使用方面是否符合规范,以及报告的交付是否及时;报告内容从内在的角度对评价报告进行考核,包括报告对项目或资金的基本情况介绍是否清楚、绩效指标分析是否到位、效益描述是否客观全面、提出问题是否有针对性、提出建议是否合理可行等。此外,指标体系还对绩效报告“要用数据说话”提出要求,专门在“报告内容”指标下设二级指标“数据利用”,并细化为“数据利用充分性”和“数据来源可靠性”两个三级指标。绩效评价报告按照考核得分高低,分为优、良、中、低、差五个等次,并设置否决性要素,如发现第三方机构在评价中有弄虚作假行为的,直接判定为差,显示对第三方故意影响财政绩效评价报告客观性、公正性、公信力的严重行为的零容忍态度。
针对当前绩效评价任务逐年增加,绩效评价工作质量要求逐年提高等实际情况,省财政厅积极研究搭建绩效评价报告质量控制和考核指标基本框架,并结合实际修改完善框架内指标,细化评分标准,征求第三方机构意见建议,形成较为完善的指标体系。本次印发的指标体系框架,可作为对第三方绩效评价报告进行质量考核的参考工具,也可由第三方机构作为开展绩效评价和撰写绩效评价报告过程中进行质量控制的参考工具,既作为对第三方机构工作成果的考核标准,也促使第三方机构在开展绩效评价工作过程中进行自我对照和提升。
未经授权,严禁转载!

世界杯投注官网相关的文章